当前位置:首页 > 行业资讯 > 行业动态

行业资讯

MARKET INFORMATION

《电解铝和氧化铝单位产品能源消耗限额》国家标准修订,开始征求意见!

发布日期:2021-12-17
分享到:

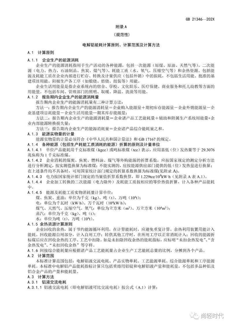
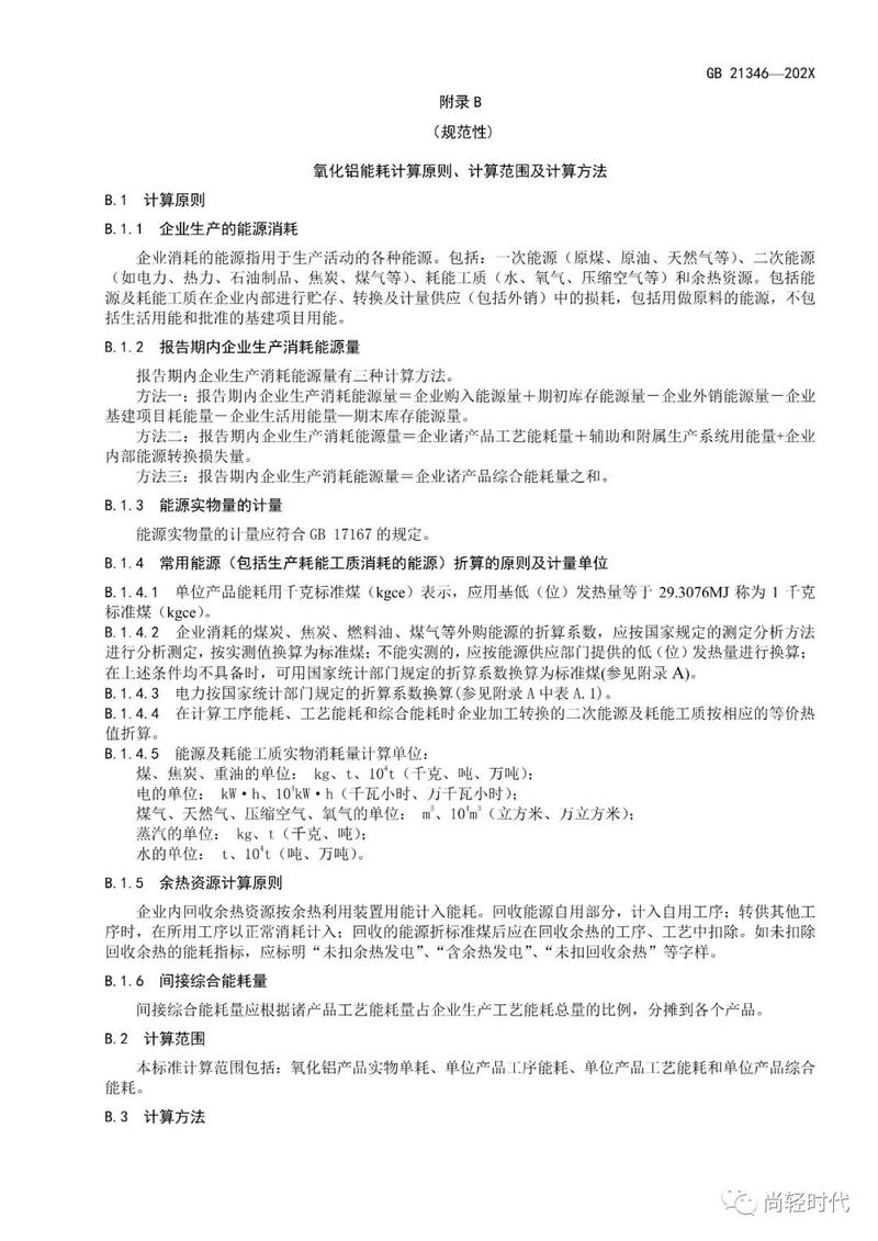
受国家标准化管理委员会委托,由全国能源基础与管理标准化委员会组织整合修订的《电解铝和氧化铝单位产品能源消耗限额》国家标准已经完成征求意见稿,现在开始征求意见。相关信息如下:

11.jpeg

12.jpeg

13.jpeg

14.jpeg

15.jpeg

16.jpeg

17.jpeg

18.jpeg

19.jpeg

20.jpeg

21.jpeg

22.jpeg

23.jpeg

24.jpeg

25.jpeg

来源:尚轻时代

  • 微信订阅号

  • 微博