当前位置:首页 > 行业资讯 > 行业动态

行业资讯

MARKET INFORMATION

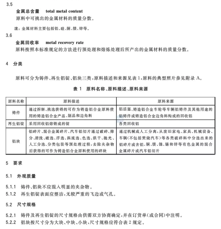
国家标准《再生铸造铝合金原料》(GB/T 38472-2019)

发布日期:2020-01-20
分享到:

1.jpg

2.jpg

3.jpg

4.jpg

5.jpg

6.jpg

7.jpg

88.jpg

9.jpg

10.jpg

11.jpg

12.jpg

13.jpg

14.jpg

来源: 再生资源产业技术创新战略联盟

  • 微信订阅号

  • 微博